金蝶云星辰财务参数设置
服务热线:400-665-0027
新购有特价、金蝶老客户升级金蝶云产品可以享受5折优惠,送手机、送话费,好礼不断!
1、单击【系统设置】→【系统参数】→【财务参数】,即可以对财务系统的业务处理规则和处理惯例进行统一 的设置和管理。界面如下图所示:
2、基础参数:
1)启用期间:即建账时设置的系统启用期间,刚启用的账套,如果没有录入任何数据,可以修改启用期间, 录入数据如果需要再修改,系统会给出对应提示,根据更改到的期间进行业务数据的判断。
2)当前期间:当前财务所在期间,仅显示,不允许修改,由系统自动判断显示
3)会计制度:即建账时选择的会计制度,未录入科目初始数据和凭证前允许切换,但切换后,需要重新设置 科目信息
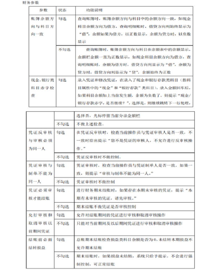
3、财务参数

